>  Docs Center  >  Libraries  >  Galloy  >  mg_asinh
Libraries

mg_asinh

mg_asinh.pro (mglib)

Inverse hyperbolic sine. Uses the formula:

$$\text{asinh}(z) = \ln(z + \sqrt{1 + z^2})$$

Syntax


result = mg_asinh(z)

Return value


float, double, complex, or double complex depending on the input

Parameters


z in required type=numeric

input

Examples


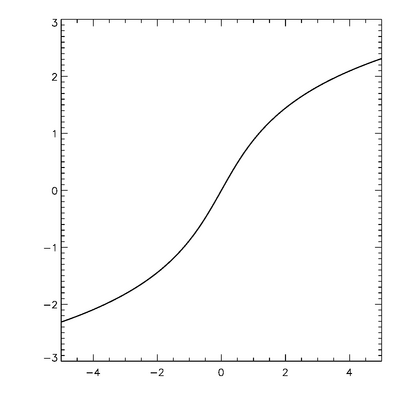
The arc hyperbolic sine function looks like:

IDL> x = 10. * findgen(1000) / 999. - 5. IDL> plot, x, mg_asinh(x), xstyle=1
This should look like:



© NV5 Geospatial Solutions, Inc. |  Legal
   Contact Us